BUKH船用柴油發動機技術數據安裝圖紙零件的簡要零件清單手冊免費下載

“Bukh柴油mbH的”成立于1976年5月4日,作為“發動機Bukh A / S”,卡倫堡,丹麥在德國的銷售子公司。今天Bukh不來梅GmbH公司,他領*的進口商和技術艇器材批發商在德國。擁有倉儲設施,廣泛的股票保持公司確保zui短的交貨時間。在功能是進口商和wholeseller Bukh不來梅*供商業客戶,造船廠和工業客戶(B2B)。

BUKH救生艇柴油引擎
24有效和被磨練的馬力保證安全和無困難航行。
DV24RME被設計并且被修建作為一個真正海洋引擎-它不是“marinized”工業引擎。通過一個簡單設計引擎的服務非常容易地被執行。

Bukh不振動由于轉動的配重一個平衡的系統在中立化所有振動的引擎的。它不窘迫不安,因為在所有運動機件的最小的容忍保證在軸承、大齒輪、活塞和連接桿的最低的可能的噪聲級。Bukh RME引擎有保證的自動燃料控制引擎只得到直接裝載要求的燃料量。

由于我們能提供不是與其他柴油引擎的一個選擇。另外索洛斯的巨大品種的一個開放飛輪批準了始動系我們可以與傳統電開始結合手開始、水力開始和春天開始。

“Bukh柴油mbH的”成立于1976年5月4日,作為“發動機Bukh A / S”,卡倫堡,丹麥在德國的銷售子公司。今天Bukh不來梅GmbH公司,他領*的進口商和技術艇器材批發商在德國。擁有倉儲設施,廣泛的股票保持公司確保zui短的交貨時間。在功能是進口商和wholeseller Bukh不來梅*供商業客戶,造船廠和工業客戶(B2B)。

“Bukh柴油mbH的”成立于1976年5月4日,作為“發動機Bukh A / S”,卡倫堡,丹麥在德國的銷售子公司。今天Bukh不來梅GmbH公司,他領*的進口商和技術艇器材批發商在德國。擁有倉儲設施,廣泛的股票保持公司確保zui短的交貨時間。在功能是進口商和wholeseller Bukh不來梅*供商業客戶,造船廠和工業客戶(B2B)。

“Bukh柴油mbH的”成立于1976年5月4日,作為“發動機Bukh A / S”,卡倫堡,丹麥在德國的銷售子公司。今天Bukh不來梅GmbH公司,他領*的進口商和技術艇器材批發商在德國。擁有倉儲設施,廣泛的股票保持公司確保zui短的交貨時間。在功能是進口商和wholeseller Bukh不來梅*供商業客戶,造船廠和工業客戶(B2B)。

BUKH 柴油發動機
零備配件目錄、服務(車間)和操作手冊
Bukh船用柴油機零備配件
|
型號 |
描述 |
|
G105、2G105、3G105 |
BUKH 船用救生艇柴油發動機 G105、2G105 和 3G105 - 零備配件目錄。 |
|
4K105、6K105 |
BUKH 船用救生艇柴油發動機 4K105 和 6K105 - 零備配件清單。 |
|
BUKH 船用柴油發動機 DV24 ME、DV32 ME、DV36 ME、DV48 ME - 技術數據,安裝圖紙。免費下載。 |
|
|
DV8 和 DV10 L |
BUKH 柴油機 DV8 和 DV10 L -零備配件清單。 |
|
DV10 |
BUKH 柴油發動機 DV10 - 零備配件清單。操作手冊。 |
|
DV20 |
BUKH 柴油機 DV20 - 零備配件清單 |
|
DV24 ME、DV24 |
BUKH 柴油發動機 DV24 ME, DV24 SME - 零備配件目錄 |
|
DV29 |
BUKH柴油機DV29-零備配件清單 |
|
DV32 ME, DV32 |
BUKH 船用發動機 DV32 ME, DV32 SME - 零備配件清單 |
|
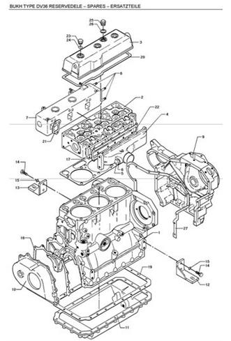
DV36 |
BUKH 船用柴油機 DV36 型。操作、維護。 |
|
DV36 RME。 |
BUKH 船用救生艇柴油發動機 DV36 RME 型。操作、維護。 |
|
DV48 ME, D48 |
BUKH 船用救生艇柴油發動機 DV36 ME、DV36 SME、DV36 RME - 零備配件清單、船東手冊(操作和維護) |
|
DV48 ME, D48 |
BUKH 船用發動機 DV48 ME、D48 SME - 零備配件目錄。 |

